Zoning approval has been secured for the construction of a new attached residential structure at 2212 North 58th Street in the Overbrook neighborhood of West Philadelphia. The project is approved for use as multi-family household living with three dwelling units. Mahdi Drafting & Construction Management is responsible for designs.
Reported construction costs total $280,000, including $275,000 in general construction and $5,000 allocated for excavation.

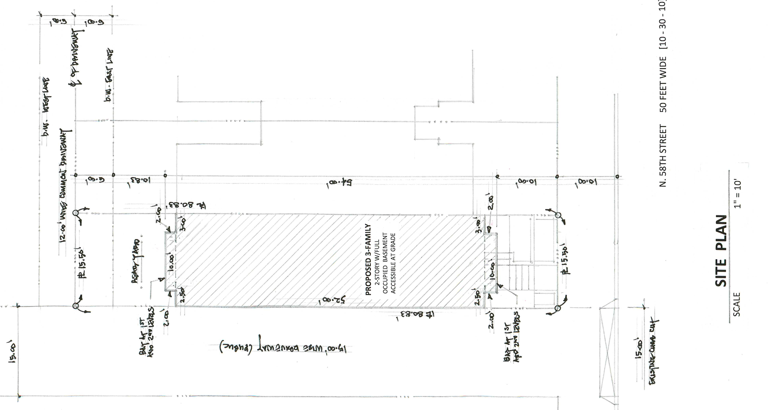
2212 North 58th Street Site Plan via Mahdi Drafting & Construction Management
The property is located within the RSA-5 zoning district. The approved zoning permit authorizes the erection of an attached structure as shown on the submitted plans.
Building permit documentation describes the scope as the erection of a new attached structure for use as a three-unit multi-family household living building. The project includes approximately 3,000 square feet of new construction area and 1,200 square feet of earth disturbance.
Project data sheets identify the building as R-2 residential occupancy with Type III-B construction. Drawings depict a three-story row structure with a raised first floor, front stair and landing, and vertically aligned window groupings across the facade. The front elevation along North 58th Street shows a flat-roofed massing with articulated horizontal banding between floors.
The permit reflects prior zoning proceedings, resulting in approval of the proposed multi-family use. With zoning approval active and the building permit scope established, the three-unit residential project at 2212 North 58th Street is authorized to proceed in accordance with the approved plans.
Subscribe to YIMBY’s daily e-mail
![]()
Follow YIMBYgram for real-time photo updates
Like YIMBY on Facebook
Follow YIMBY’s Twitter for the latest in YIMBYnews






Two observations:
1. The reason cursive is no longer used on design plans is that it’s often indecipherable, as demonstrated here.
2. More importantly, the building style is wildly incongruent with (and inferior to) the rest of mostly intact Overbrook, as seen on the 58th Street elevation and Google Maps street view.
THAT IS WYNNEFIELD—East Of Overbrook Train Station Is Wynnefield