Construction permits have been issued for a four-story single-family townhouse at 1034 Shackamaxon Street in Fishtown. The new building will replace a charming prewar Federal-style rowhouse situated at the southern corner of the intersection of Shackamaxon and East Wildey streets. The replacement structure will span 1,728 square feet and feature a roof deck and a single parking space. The project team consists of CANNOdesign as the architect and TNA Builders as the contractor.
Building construction costs are listed at $230,000, which calculates into around $133 per proposed buildable interior square foot. This total includes $166,000 for general construction work, $10,000 for electrical work, $10,000 for mechanical work, $19,000 for plumbing work, and $25,000 for excavation work.

1034 Shackamaxon Street. Zoning map. Credit: CANNOdesign via the Planning Department of the City of Philadelphia
The new building will rise nearly 47 feet to the top of the main roof and around 56 feet to the top of the structure, which, given the building’s future prominence, promises to offer sweeping views of the city. The structure will be constructed as part of Shackamaxon Townhouses, a four-building townhouse complex, connected in the rear via a shared garage-access driveway.

1034 Shackamaxon Street. Proposed site plan. Credit: CANNOdesign via the Planning Department of the City of Philadelphia

1034 Shackamaxon Street. Proposed site plan. Credit: CANNOdesign via the Planning Department of the City of Philadelphia

1034 Shackamaxon Street. Proposed building section. Credit: CANNOdesign via the Planning Department of the City of Philadelphia
While the added density to the site is a welcome prospect, the demolition of the prewar rowhouse is a highly unfortunate prospect. The building, designed in classic Federal style with a side-facing gable roof and a gabled dormer facing the primary street frontage, is a fine example of quintessential Philadelphia vernacular and ought to have been preserved and renovated, with a new building rising on vacant land alongside it.

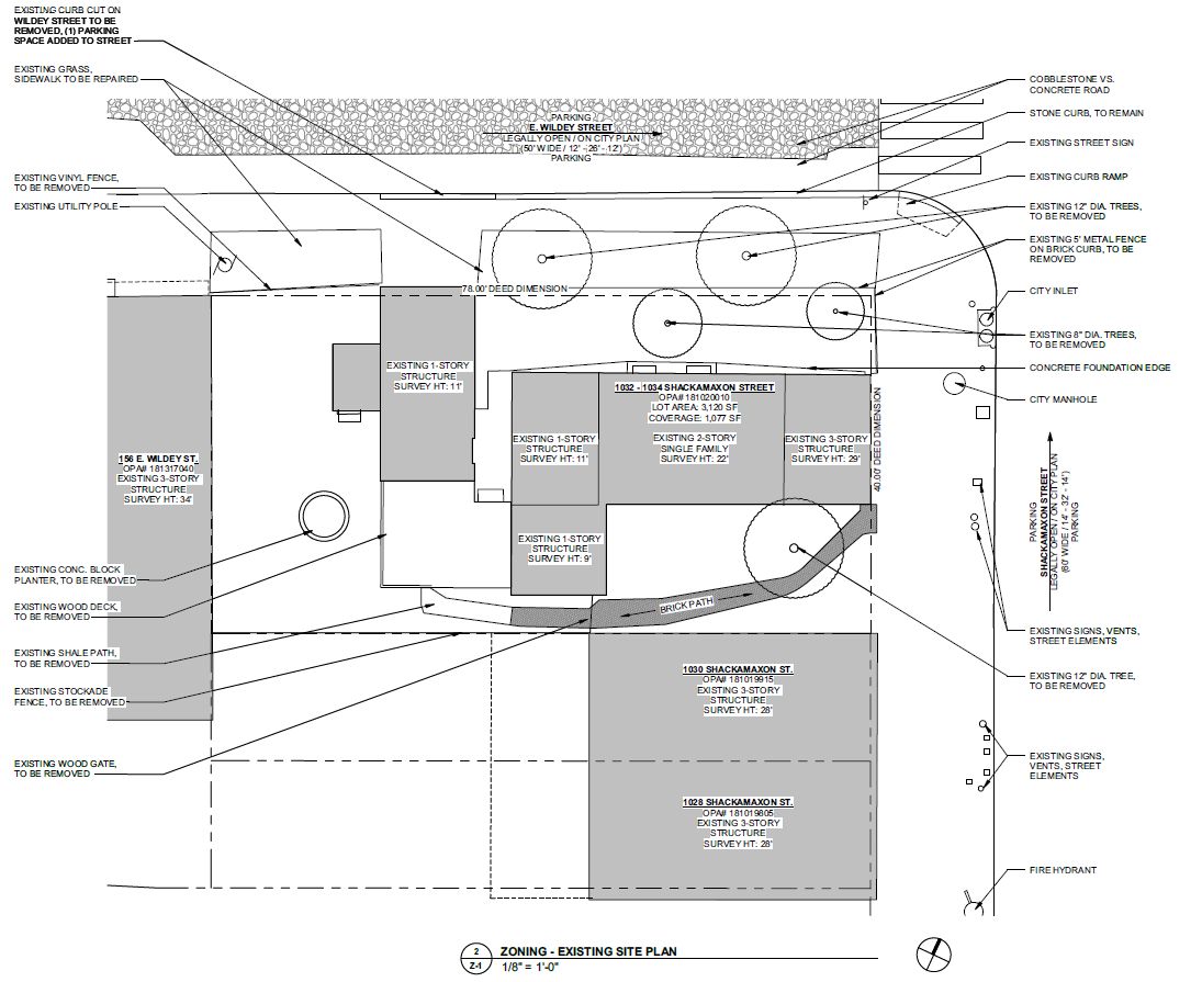
1034 Shackamaxon Street. Site conditions prior to redevelopment, with the prewar townhouse slated for demolition shown within the project boundaries. Credit: CANNOdesign via the Planning Department of the City of Philadelphia

1034 Shackamaxon Street. Site plan prior to redevelopment, with the prewar townhouse slated for demolition shown within the project boundaries. Credit: CANNOdesign via the Planning Department of the City of Philadelphia
This demolition makes for yet another case for easing the city’s draconian height restrictions, which, in great part, prevent such an adaptive reuse arrangement from being constructed.
Shackamaxon Townhouses will rise near the junction of Fishtown and northeastern Northern Liberties (aka Cohocksink), within an under-five-minute-walk to the southeast of the Front-Girard Station on the Market-Frankford elevated subway line and the G1 trolley, which runs along Girard Avenue. The Delaware River waterfront is situated within an eight-minute walk to the southeast, where a waterfront promenade joins with Penn Treaty Park.

1034 Shackamaxon Street. Zoning table. Credit: CANNOdesign via the Planning Department of the City of Philadelphia
Subscribe to YIMBY’s daily e-mail
![]()
Follow YIMBYgram for real-time photo updates
Like YIMBY on Facebook
Follow YIMBY’s Twitter for the latest in YIMBYnews






Be the first to comment on "Permits Issued for Construction of Townhouse at 1034 Shackamaxon Street in Fishtown"